乐竞平台
home
走进徽投
About us
集团概况
组织架构
荣誉资质
集团大事记
新闻中心
news
集团要闻
通知公告
工作动态
子公司新闻
媒体聚焦
投资经营
management
城乡基础设施建设板块
国有资产运营板块
投资融资板块
置业建材板块
党的建设
work
从严治党
党群之窗
廉洁徽投
企业文化
culture
加入我们
Join us
联系我们
contact us
招采专区
PROC.ZONE
网站乐竞平台
走进徽投
集团概况
组织架构
荣誉资质
集团大事记
新闻中心
集团要闻
通知公告
工作动态
子公司新闻
媒体聚焦
企业风采
招聘公告
招投标公告
项目建设
投资经营
城乡基础设施建设板块
国有资产运营板块
人文旅游版块
投资融资板块
置业建材板块
乡村振兴板块
党的建设
从严治党
党群之窗
廉洁徽投
企业文化
加入我们
联系我们
招采专区
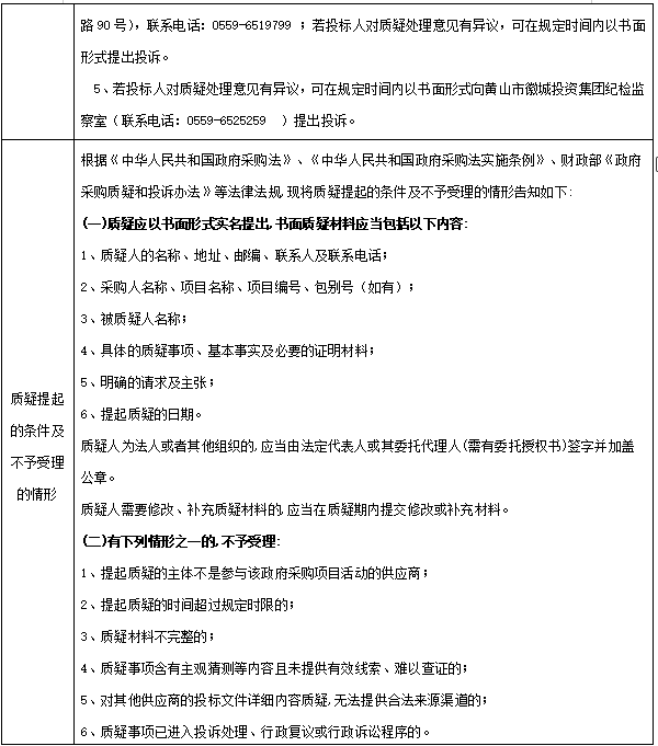
通知公告
集团要闻
通知公告
工作动态
子公司新闻
媒体聚焦
黄山徽投鸿瑞新材料有限公司洒水车采购项目成交结果公告
2020-04-30
7599
信息来源: 乐竞(中国)一站式服务平台
[
小
中
大
]
返回列表
上一篇:
歙县雄村镇朱村供水安装附属土建工程 小型项目第一阶段比选公示
下一篇:
新安江客运船舶采购项目成交结果公告
版权所有:乐竞(中国)一站式服务平台
皖ICP备19011087号
皖公网安备 34102102000232号
办公地址:安徽省黄山市歙县郑村镇郑村经一路1号 办公电话:0559-6521166
友情链接
友情链接
OA办公软件
省政府
市政府
县政府
歙县文明网
星空在线注册
|
乐鱼网站web版
|
华体会体育hth首页,华体会体育最新域名地址,华体会hth体育,华体会hth,华体会,hth
|
华体会 (hth)·官方网站-在线登录入口
|
乐鱼在线注册
|
星空官方站线登录入口
|
星空官方站网站登录入口
|
米兰网
|
hth体育网
|